01 主题与议题
会议主题
智慧应急·产教融合——AI 赋能的应急管理人才培养新范式
会议议题
02 “局长、院长、企业家面对面”交流会
公共安全与应急管理领域“局长、院长、企业家面对面”交流会
03 学生竞赛形式与内容
1. 竞赛形式
以团体赛方式进行,每所高校原则上最多2支队伍参赛。
2. 竞赛内容
环节1:模拟演练设计与开发,提前制作。
环节2:理论知识考试,占总成绩的 20%。
环节3:模拟演练实战,占总成绩的 50%。
环节4:汇报答辩,占总成绩的 30%
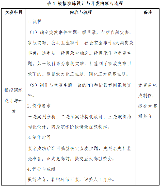
环节1:模拟演练设计与开发
参赛主题:地震、森林火灾、危化品事故、燃气事故、公共卫生 事件、群体性事件。

环节2:理论知识
理论知识以选手个人独立自行完成,个人成绩计入所在参赛队伍的团队成绩中,每组参赛队伍4名选手理论成绩平均分计入所在团队。

环节3:模拟演练实战

环节4:汇报答辩

3.奖项设置
奖项设置:本次大赛设置特等奖、一等奖、二等奖和三等奖奖项,同时设置优秀指导教师等单项奖。
04 参会、参赛对象与参赛要求
1.参会对象
已开设和拟开设应急管理本科专业的高等院校的相关领导、学科带头人或专业负责人、应急管理相关专业教师及学生,安全应急行企业代表,安全应急领域专家学者和应急、气象等相关部门领导及工作人员等。
2.学生竞赛参赛对象
参赛队伍应是普通高等院校应急管理、应急技术与管理、安全工程、防灾减灾科学与工程等相关应急专业学生。
3.学生参赛要求
每所高校内部组队,原则上最多2支队伍报名,不得跨校组队,每支参赛队伍由4-5名学生组成(每个环节只能4名选手参赛),由1名教师参与指导与带队。
05 会议时间与地点
会议时间:2025年4月18日至20日(4月18日会议报到)
会议地点:南京信息工程大学
06 会议注册及学生竞赛报名费
1、年会注册费

报名缴费标准:1200元/队,由各高校指导老师发到指定缴费渠道。
缴费方式如下(请备注清楚是“应急管理学院+年会注册费”或 “应急管理学院+赛孚杯竞赛报名费”。年会注册费也可现场缴费。由于涉及赛前指导、资料发放、训练渠道开放等事宜,学生竞赛报名费请按时缴纳):
住宿地点:南京信息工程大学南气宾馆、星程酒店、汉庭酒店等。
07 报名
1.年会参会报名
本次会议报名截止时间为 2025年3月30日。请有意向参与的代表于2025年3月30日前将会议回执、论文全文、报告 PPT发送会务组邮箱:yangyuhan613@126.com。会议将组织优秀论文评选并颁发获奖证书。
会议联系人:
王老师18805159580
杨老师18756289365
会议联络群
(进群咨询:叶老师 18805159029)

2.学生竞赛参赛报名
本次参赛报名截止时间为2025年3月30日。所有参赛队伍由指导/带队老师填写报名信息回执单(见附件)并加盖二级学院公章、扫描,于 2025 年 3 月 30 日前将回执单扫描件发送至大赛组委会指定邮箱:
咸亨国际 贾老师 15754546016
咸亨国际 张老师 15932406042
(邮箱:2315657329@qq.com)
南京信息工程大学 杨老师 18756289365
(邮箱:yangyuhan613@126.com)
大赛学生交流进群:QQ 群(741273187)或扫码

贾老师 15754546016(微信同号)
08 报名附件下载
应急管理本科专业高校联盟第五届年会暨第二届“赛孚杯”比赛通知(第三轮)报名附件.docx