
(《国家低温雨雪冰冻灾害应急预案(征求意见稿)》意见的函)
为适应新形势下低温雨雪冰冻灾害防范应对工作的需要,应急管理部防汛抗旱司根据突发事件应对法等法律法规和国家突发事件总体应急预案,结合近年来低温雨雪冰冻灾害防范应对工作实践,形成《国家低温雨雪冰冻灾害应急预案(征求意见稿)》(附件1)。现向社会公开征求意见,反馈意见请填写《征求意见表》(附件2),并发送至传真010-83933645或邮箱memfxkh@126.com,截止时间为2024年12月20日。
联系人及电话:冯浩川,010-83933661。
应急管理部防汛抗旱司
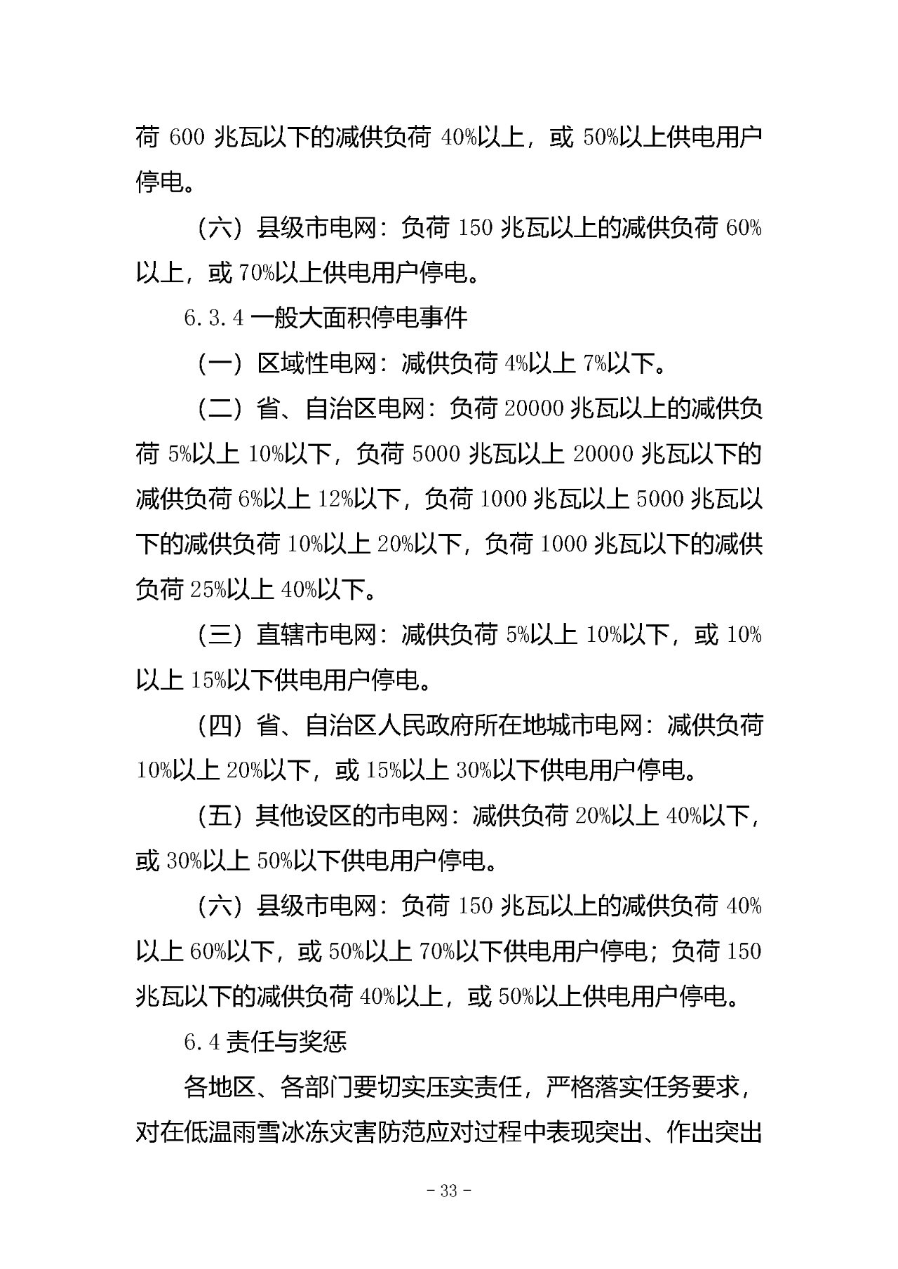
2024年11月20日

































