以学术为志业,以公管为旨趣|565net必赢2021年科研工作
一
逐渐形成学科共同体共生共识的科研氛围,全院科研活力逐步彰显。建设西大公管智库品牌;围绕经典名著开展正学读书会;围绕学科方向开展正学研讨会;围绕学术前沿开展正学报告会;围绕学术互助开展正学与谈会;围绕科研事务开展正学恳谈会;依托名家工作室开展知名学者高端讲座。2021年举办西北大学名家讲坛5期,公共管理学术前沿讲座10期,正学研讨会10余期,正学报告会30余期,正学读书会10余期,正学恳谈会2期,全院学术氛围逐步提升。






二
逐步确立科研共同体共建共治的团队体制,标志性科研成果实现历史性突破。基于学院学科现状和科研氛围,组建了行政管理、社会保障、应急管理、社会治理、行为公共管理、大数据与社会计算等多个科研团队。2021年全院教师发表权威期刊13篇(中文顶刊2篇,中文权威4篇,SSCI7篇),CSSCI期刊论文65篇,特别是首次在《管理世界》《公共管理学报》等公共管理学科权威期刊发表论文,实现了学院论文成果历史性突破。

并先后出版《公共管理大问题研究》《网络时代的中国政策议程设置》《基层公务员职场偏差行为研究》等学术专著3部。


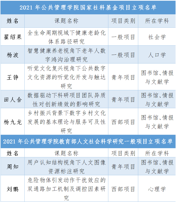
在项目立项方面,获批国家社科基金年度项目5项(立项数居全校第一),教育部规划项目2项。

此外,获得陕西省社科基金6项、陕西省科技计划(软科学)项目2项,省社科联重大理论与现实问题重大项目7项,西安市社科规划基金项目4项,教育厅重大项目1项、一般项目2项,其他厅局级、学会类项目10余项,国家部委、省市厅局等横向项目20余项。
在获奖方面,获得陕西省哲学社会科学优秀成果奖4项(一等奖1项,二等奖3项),

并获得陕西高等学校人文社会科学研究优秀成果奖6项(一等奖3项,二等奖2项,三等奖1项)。

三
加快推进学术共同体思想共享机制,学院学术声誉稳步提升。以学术思想共享为目标,通过团队引领,推进科研经验在全院的交流探讨,激发团队科研活力。2021年学院各科研团队发布科研成果动态简报20余期。紧扣国家战略与学术前沿,相继主办了《西部公共管理学科建设高峰论坛2021》《第四届全国民族档案学术研讨会暨2021图情档前沿问题青年学者论坛》《黄河立法研讨会》《西北大学应急管理学院成立一周年暨应急管理本科专业建设研讨会》《第二届公共管理基础理论与“大问题“研讨会》等国内会议,并举办《”三孩生育政策”专题研讨会》《565net必赢“十四五”事业发展规划》等研讨和论证会。


